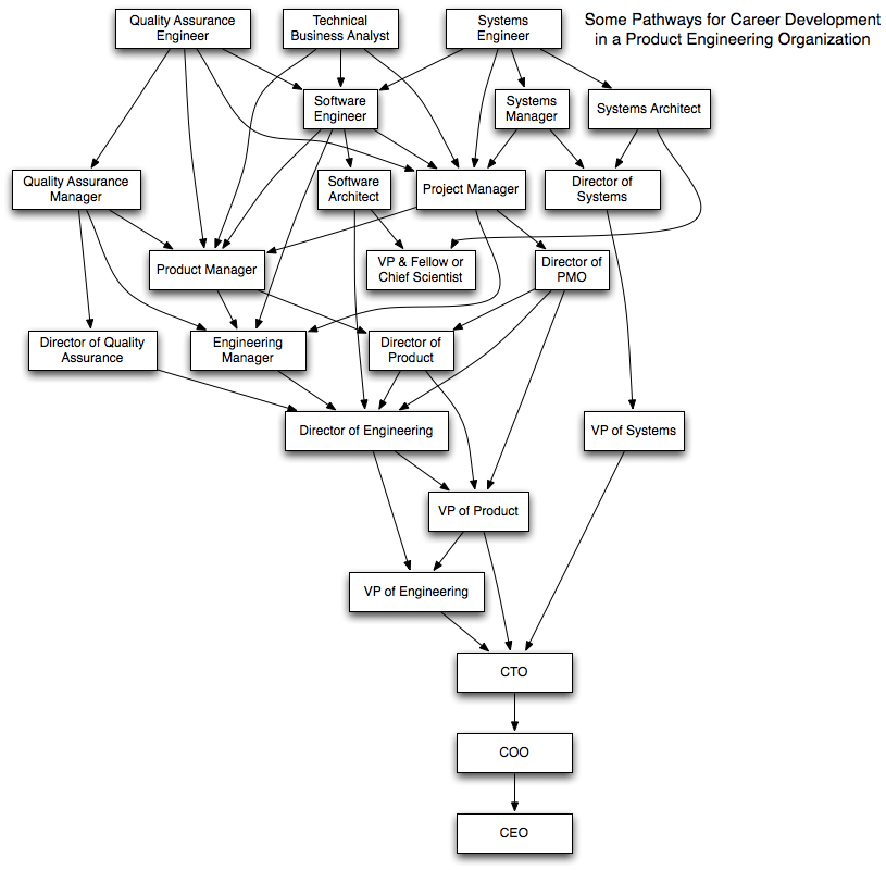
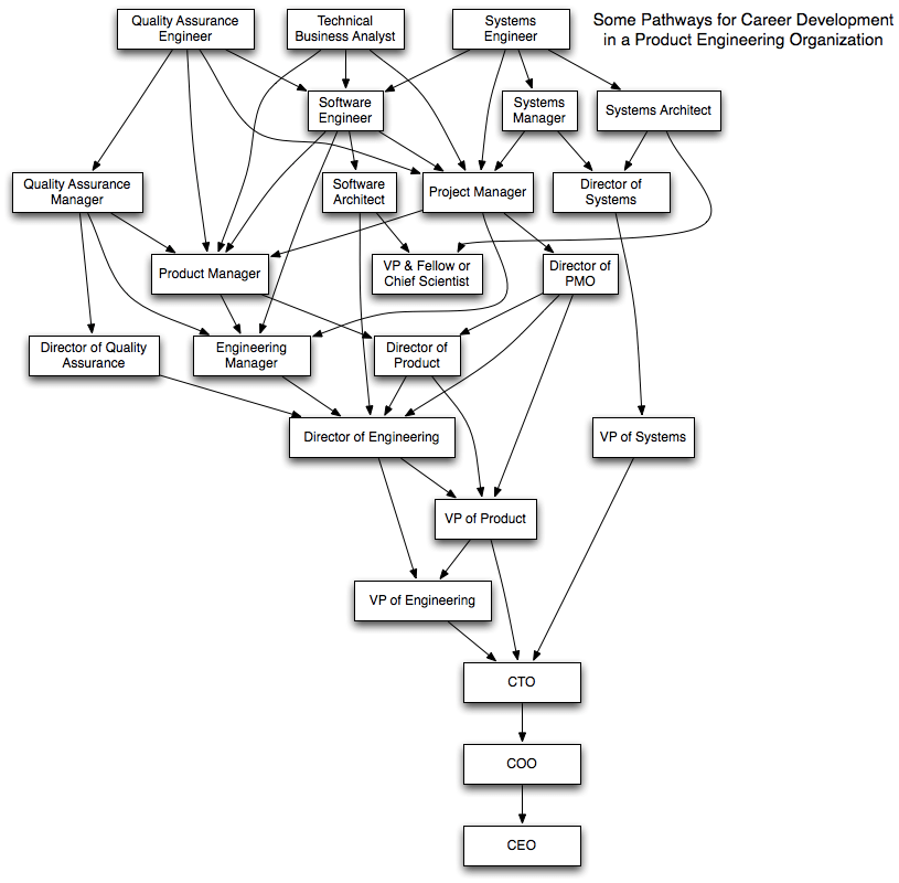
The diagram below illustrates some pathways for career development in an engineering-focused product development organization. It shows an organization where software engineering is a major discipline. The pathways shown here map out career paths that we have seen work well in a number of organizations. (There are also other pathways that work well that are not shown here, for example from VP Engineering to VP Product.)
Shorter paths (fewer arrows along the way) do not indicate a quicker career growth path. To the contrary, often gaining experience in multiple areas helps develop as a well-rounded executive prepared for senior leadership roles.
Certain roles are not listed explicitly but are combined into other roles in this illustration. For example, the roles of Security are merged into Systems in this view. Also, roles like Senior Engineer and Lead Engineer are not shown separately, but covered by Engineer and Engineering Manager. Similarly, Senior Manager and Senior Director are also not shown separately. Incorporating that level of detail would have significantly increased the complexity and decreased the readability of the diagram.
Why the Arrows Matter
The most important thing about this diagram is not the boxes. It is the arrows. Every arrow represents a transition that someone has successfully made. Some of these transitions are obvious: Software Engineer to Engineering Manager. Others are less so: Quality Assurance Manager to Director of Engineering, or Systems Engineer to Product Manager.
The reason these non-obvious transitions work is that each role teaches you something the next role requires. A QA manager who moves to a Director of Engineering role brings a quality-first mindset that pure software engineers sometimes lack. A systems engineer who moves into product management brings a deep understanding of operational constraints that helps prioritize the right features.
Common Career Trajectories
Here are a few trajectories that I have seen work well:
The engineering management path. Software Engineer to Engineering Manager to Director of Engineering to VP of Engineering to CTO. This is the most traditional path and works well for people who enjoy both building software and leading teams. The key transition is from engineer to manager, where the work shifts from writing code to enabling others to write great code.
The architect path. Software Engineer to Software Architect to VP & Fellow or Chief Scientist. This path is for people who want to grow in technical depth and influence without taking on people-management responsibilities. I wrote about this in detail in the management and technical career growth tracks article.
The product crossover. Software Engineer to Product Manager to Director of Product to VP of Product. Engineers who make this transition bring a technical fluency that non-technical product managers lack. They can evaluate engineering estimates, understand technical tradeoffs, and communicate with engineering teams in their own language. This crossover is becoming more common and more valued.
The QA to engineering leadership path. Quality Assurance Engineer to QA Manager to Director of Quality Assurance to Director of Engineering. QA professionals develop a systems-level view of how software works (and fails) that makes them strong engineering leaders. They tend to build teams that ship fewer defects and spend less time on rework.
The systems to operations path. Systems Engineer to Systems Manager to Director of Systems to VP of Systems. Systems engineers who grow into leadership build organizations that keep complex production environments running reliably, which is the foundation that everything else depends on.
The convergence at VP and CTO. Notice that VP of Product, VP of Engineering, and VP of Systems all have arrows leading to CTO. This is intentional. The CTO role requires understanding product, engineering, and operations. The best preparation is to have spent real time in at least two of these areas, not just one.
When Lateral Moves Are Valuable
A lateral move, where you step into a role at the same level in a different area, can look like a step sideways on paper. In practice, it often accelerates your career. An engineering manager who takes a year as a project manager comes back to engineering management with a far better understanding of cross-functional coordination, stakeholder communication, and delivery discipline.
The people I have seen grow fastest into senior leadership are the ones who resisted the pressure to climb the ladder as fast as possible and instead spent time building breadth. A narrow specialist who reaches VP quickly often struggles at the CTO level, where the job requires fluency across all the areas in this diagram.
A Note on the Diagram’s Scope
This diagram is for a product engineering organization of medium to large size. In a smaller company, many of these roles are combined into fewer people, and the pathways are less formal. In a very large company, there may be additional intermediate roles. The principle, however, holds across scales: great technology leaders are made by combining depth in one area with breadth across several.
